Home
      
          /
          Sheet Music>Sheet Music String Instr.>Sheet Music for Double Bass
      
      /
      Henle Verlag Dittersdorf Kontrabasskonzert
  
Henle Verlag Dittersdorf Kontrabasskonzert
                      Quantity
                  
                  - 
    Detail
Classical Sheet Music for Double Bass
- Piano reduction
 - Intermediate to advanced level of difficulty
 - Urtext
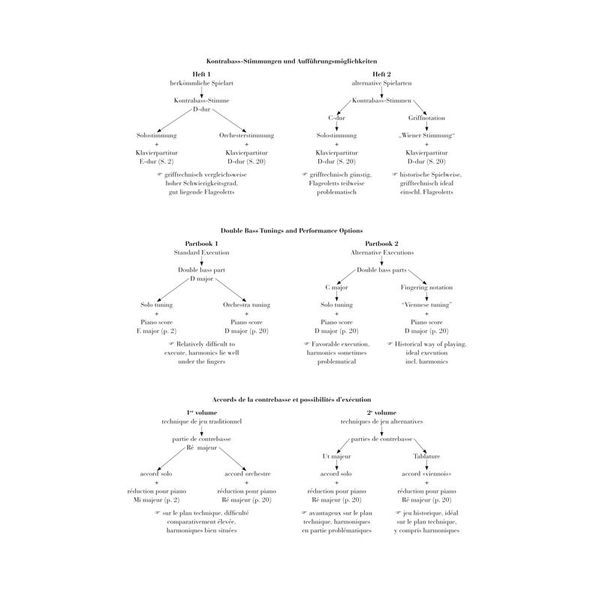
 - Edited by Tobias Glöckler
 - Piano reduction by Christoph Sobanski
 - Fingering for double bass and cadenzas by Tobias Glöckler
 - Piano accompaniment in E and D Major included
 - Includes additional solo part in fingering notation for historical "Viennese Tuning"
 - ISMN: 9790201807591
 - HN 759
 - DIN A4
 - 80 Pages
 
- Available sinceJune 2014
 - Item number342283
 - Sales Unit1 piece(s)
 - ComposerCarl Ditters von Dittersdorf
 - BaroqueNo
 - Classical MusicYes
 - RomanticismNo
 - ContemporaryNo
 - with Piano AccompanimentYes
 - with Bonus Audio/VideoNo
 - LevelHard
 
 
Customer Reviews
      
    No comments